№230 ГДЗ Рымкевич 10-11 класс (Физика)
Решение #1
Решение #2

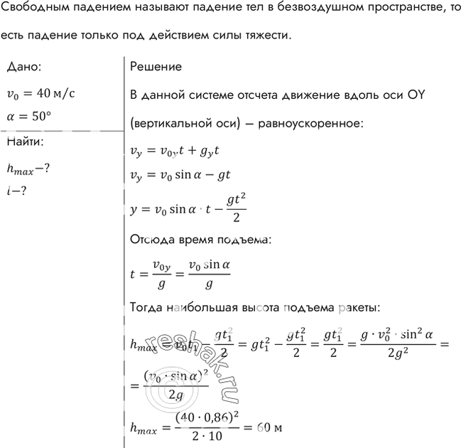
Рассмотрим вариант решения задания из учебника Рымкевич 10-11 класс, Дрофа:
Найти высоту подъема и дальность полета сигнальной ракеты, выпущенной со скоростью 40 м/с под углом 60° к горизонту.
Популярные решебники 10-11 класс Все решебники
*размещая тексты в комментариях ниже, вы автоматически соглашаетесь с пользовательским соглашением