№179 ГДЗ Рымкевич 10-11 класс (Физика)
Решение #1
Решение #2
Решение #3

Рассмотрим вариант решения задания из учебника Рымкевич 10-11 класс, Дрофа:
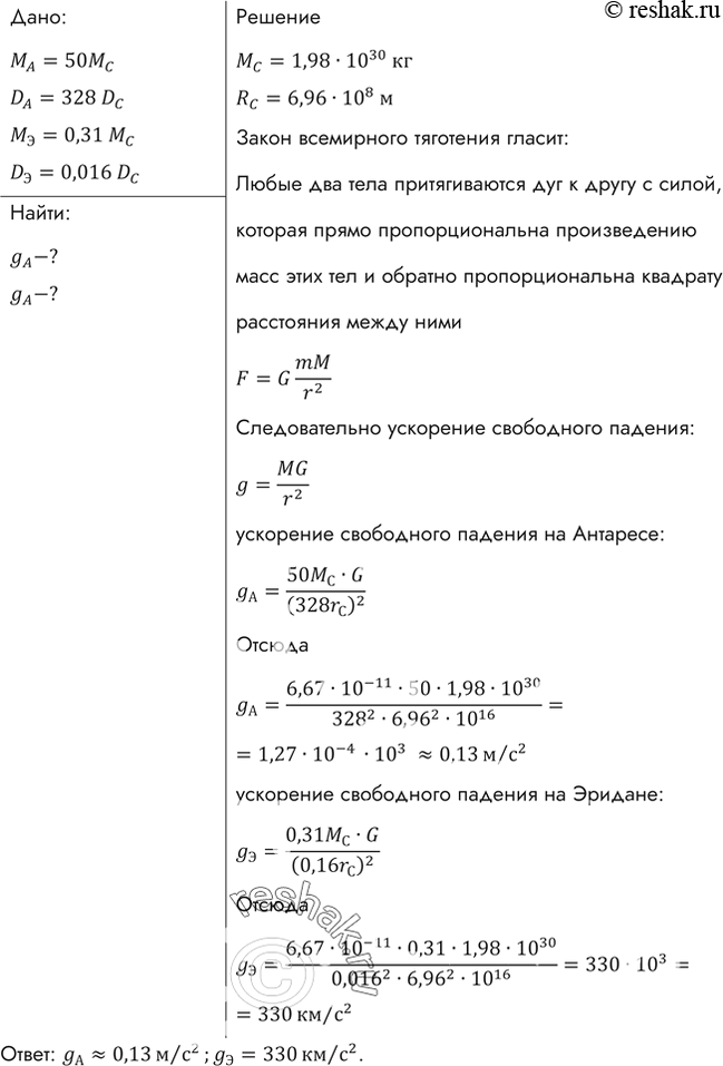
Сверхгигант Антарес (а Скорпиона) имеет массу, в 50 раз большую массы Солнца, а диаметр этой звезды превосходит диаметр Солнца в 328 раз. Белый карлик «40 Эрида-на А» имеет массу, составляющую 0,31 массы Солнца, и диаметр, равный 0,016 диаметра Солнца. Найти ускорение свободного падения на этих звездах.
Популярные решебники 10-11 класс Все решебники
*размещая тексты в комментариях ниже, вы автоматически соглашаетесь с пользовательским соглашением