№110 ГДЗ Рымкевич 10-11 класс (Физика)
Решение #1
Решение #2
Решение #3

Рассмотрим вариант решения задания из учебника Рымкевич 10-11 класс, Дрофа:
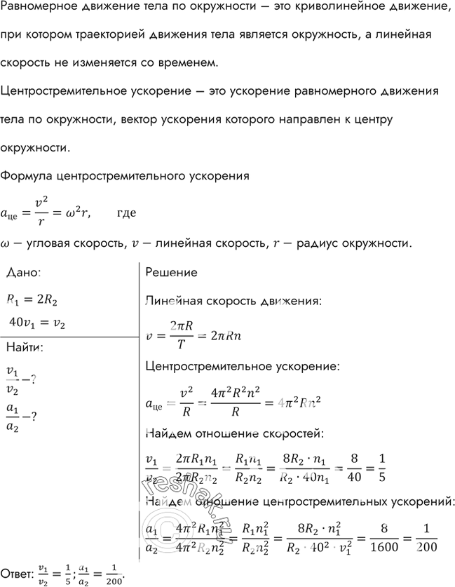
Радиус рабочего колеса гидротурбины в 8 раз больше, а частота обращения в 40 раз меньше, чем у паровой турбины. Сравнить скорости и центростремительные ускорения точек обода колес турбин.
Популярные решебники 10-11 класс Все решебники
*размещая тексты в комментариях ниже, вы автоматически соглашаетесь с пользовательским соглашением