Упр.3.24 ГДЗ Мордкович 7 класс (Алгебра)
Решение #1
Решение #2

Рассмотрим вариант решения задания из учебника Мордкович, Александрова 7 класс, Мнемозина:
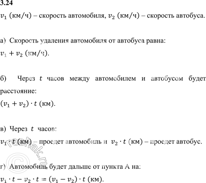
3.24. Из пункта А одновременно в противоположных направлениях выехали автомобиль со скоростью v1 км/ч и автобус со скоростью v2 км/ч.
а) Чему равна скорость удаления автомобиля от автобуса?
б) Какое расстояние будет между ними через t ч?
в) На каком расстоянии от пункта А окажется каждый участник движения?
г) На сколько дальше от пункта А будет автомобиль, чем автобус?
Похожие решебники
Популярные решебники 7 класс Все решебники
*К сожалению, временные проблемы с публикацией комментариев с мобильных устройств.