Упр.3.20 ГДЗ Мордкович 7 класс (Алгебра)
Решение #1
Решение #2

Рассмотрим вариант решения задания из учебника Мордкович, Александрова 7 класс, Мнемозина:
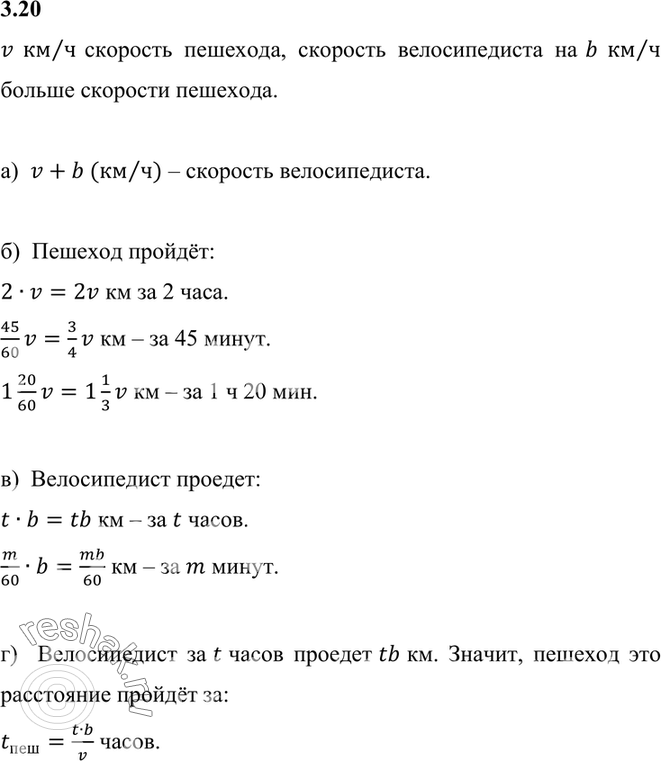
3.20. Скорость пешехода v км/ч, а велосипедиста на Ь км/ч больше.
а) Чему равна скорость велосипедиста?
б) Какое расстояние пройдёт пешеход за 2 ч? 45 мин? 1 ч 20 мин?
в) Какое расстояние проедет велосипедист за t ч? m мин?
г) Сколько времени затратит пешеход на расстояние, пройденное велосипедистом за t ч?
Похожие решебники
Популярные решебники 7 класс Все решебники
*размещая тексты в комментариях ниже, вы автоматически соглашаетесь с пользовательским соглашением