Упр.3.18 ГДЗ Мордкович 7 класс (Алгебра)
Решение #1
Решение #2

Рассмотрим вариант решения задания из учебника Мордкович, Александрова 7 класс, Мнемозина:
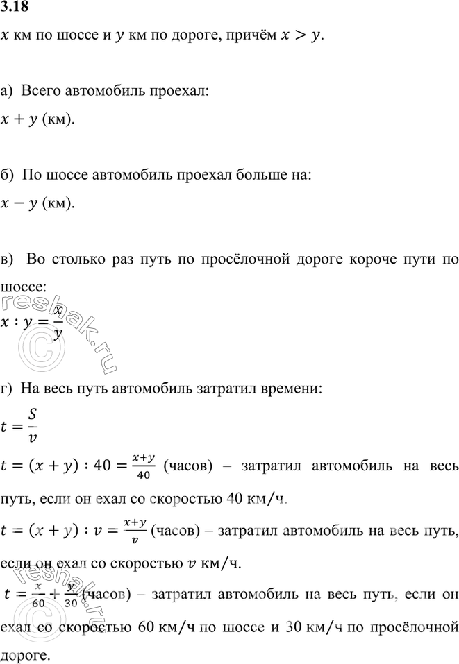
3.18. Автомобиль проехал х км по шоссе и у км по просёлочной дороге, причём по шоссе он проехал большую часть пути.
а) Сколько всего километров проехал автомобиль по шоссе и просёлочной дороге?
б) На сколько больше километров он проехал по шоссе, чем по просёлочной дороге?
в) Во сколько раз путь по просёлочной дороге короче пути по шоссе?
г) Какое время затратил автомобиль на весь путь, если он ехал со скоростью 40 км/ч; v км/ч; 60 км/ч по шоссе и 30 км/ч по просёлочной дороге?
Похожие решебники
Популярные решебники 7 класс Все решебники
*К сожалению, временные проблемы с публикацией комментариев с мобильных устройств.