Упр.3.22 ГДЗ Мордкович 7 класс (Алгебра)
Решение #1
Решение #2

Рассмотрим вариант решения задания из учебника Мордкович, Александрова 7 класс, Мнемозина:
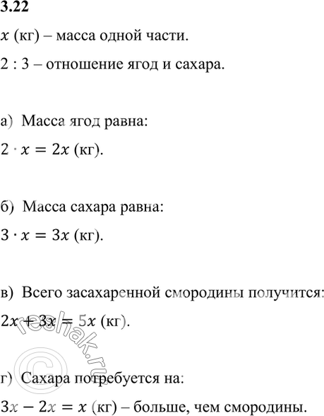
3.22. Для засахаривания смородины взяли ягоды и сахар в отношении 2 : 3 по массе. Принимая за х кг массу одной части, запишите:
а) чему равна масса ягод;
б) чему равна масса сахара;
в) сколько всего килограммов засахаренной смородины получится;
г) на сколько килограммов больше требуется сахара, чем смородины.
Похожие решебники
Популярные решебники 7 класс Все решебники
*размещая тексты в комментариях ниже, вы автоматически соглашаетесь с пользовательским соглашением