Ответы на вопросы стр.121 ГДЗ Бунимович Булычев 11 класс (Алгебра)

Решение #1

Изображение 1. Как построить диаграмму рассеивания?Диаграмму рассеивания (диаграмму разброса, точечную диаграмму) строят для визуализации взаимосвязи между двумя переменными. Это...

Рассмотрим вариант решения задания из учебника Бунимович, Булычев 11 класс, Просвещение:
1. Как построить диаграмму рассеивания?
Диаграмму рассеивания (диаграмму разброса, точечную диаграмму) строят для визуализации взаимосвязи между двумя переменными. Это график, на котором точки представляют значения двух переменных, одна выбирается по горизонтальной оси, другая — по вертикальной.
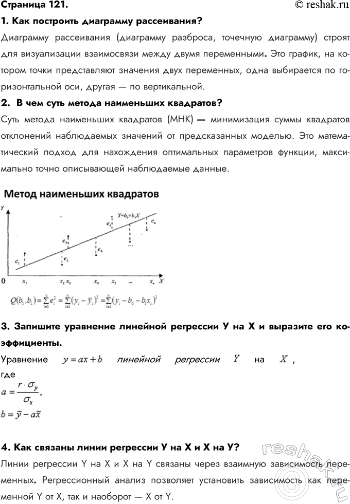
2. В чем суть метода наименьших квадратов?
Суть метода наименьших квадратов (МНК) — минимизация суммы квадратов отклонений наблюдаемых значений от предсказанных моделью. Это математический подход для нахождения оптимальных параметров функции, максимально точно описывающей наблюдаемые данные.
3. Запишите уравнение линейной регрессии У на X и выразите его коэффициенты.
4. Как связаны линии регрессии У на X и X на У?
Линии регрессии Y на X и X на Y связаны через взаимную зависимость переменных. Регрессионный анализ позволяет установить зависимость как переменной Y от X, так и наоборот — X от Y.
*Цитирирование задания со ссылкой на учебник производится исключительно в учебных целях для лучшего понимания разбора решения задания.
*размещая тексты в комментариях ниже, вы автоматически соглашаетесь с пользовательским соглашением