🔥ГДЗ под запретом?

Проверьте себя Пункт 27 ГДЗ Виленкин Жохов 6 класс Часть 2, Просвещение (Математика)

Решение #1 (Учебник 2023)

Изображение Проверочная работа. Противоположные числа1. Какое число противоположно минус двадцати?2. Какое число противоположно девяноста?3. Какое число противоположно...

Решение #2 (Учебник 2023)

Изображение Проверочная работа. Противоположные числа1. Какое число противоположно минус двадцати?2. Какое число противоположно девяноста?3. Какое число противоположно...

Решение #3 (Учебник 2021)

Изображение Проверочная работа. Противоположные числа1. Какое число противоположно минус двадцати?2. Какое число противоположно девяноста?3. Какое число противоположно...

Рассмотрим вариант решения задания из учебника Виленкин, Жохов, Чесноков 6 класс, Просвещение:
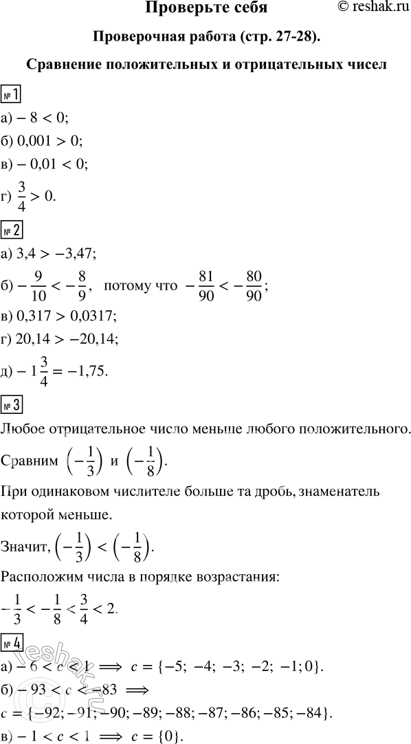
Проверочная работа
1. Сравните числа:
а) -8 и 0; в) -0,01 и 0;
б) 0,001 и 0; г) 3/4 и 0.
2. Сравните числа:
а) 3,4 и -3,47; в) 0,317 и 0,0317; д) -1 3/4 и -1,75.
б) -9/10 и -8/9; г) 20,14 и -20,14;
3. Расположите числа -1/3, 2, -1/8, 3/4 в порядке возрастания.
4. Какие целые числа можно поставить вместо буквы с, чтобы получилось верное двойное неравенство:
а) -6 < с < 1; б) -93 < с < -83; в) -1 < с < 1?

Проверочная работа.
Противоположные числа
1. Какое число противоположно минус двадцати?
2. Какое число противоположно девяноста?
3. Какое число противоположно нулю?
4. Какие целые числа расположены на координатной прямой между числами минус три и плюс два?
5. Найдите значение выражения -(-15).
Верно ли высказывание (ответьте да или нет)?
6. Для любого числа можно указать противоположное ему число.
7. Положительные и отрицательные числа называют целыми числами.
8. Если число «бэ» отрицательное, то число минус «бэ» положительное.

*Цитирирование задания со ссылкой на учебник производится исключительно в учебных целях для лучшего понимания разбора решения задания.
*К сожалению, временные проблемы с публикацией комментариев с мобильных устройств.