🔥ГДЗ под запретом?

Проверьте себя Пункт 22 ГДЗ Виленкин Жохов 5 класс Часть 1, Просвещение (Математика)

Решение #1 (Учебник 2023)

Изображение Проверьте себя Пункт 22 ГДЗ Виленкин Жохов 5 класс Часть 1, Просвещение

Решение #2 (Учебник 2020)

Изображение Проверьте себя Пункт 22 ГДЗ Виленкин Жохов 5 класс Часть 1, Просвещение
Дополнительное изображение

Рассмотрим вариант решения задания из учебника Виленкин, Жохов, Александрова 5 класс, Просвещение:
Проверочная работа
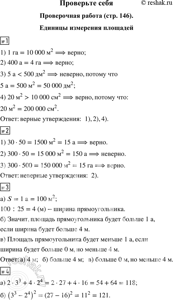
1. Выпишите номера верных утверждений:
1) 1 га = 10 000 м^2;
2) 400 а = 4 га;
3) 5 а < 500 дм^2;
4) 20 м^2 > 10 000 см^2.
2. Выпишите номера неверных утверждений:
1) площадь участка со сторонами 30 м и 50 м равна 15 а;
2) площадь участка со сторонами 300 м и 50 м равна 15 а;
3) площадь участка со сторонами 300 м и 500 м равна 15 га.
3. Длина прямоугольника 25 м. При какой ширине прямоугольника его площадь:
а) будет равна 1 а; б) будет больше 1 а; в) будет меньше 1 а?
4. Найдите значение выражения:
а) 2 · 3^3 + 4 · 2^4; б) (3^3 - 2^4)^2.

Проверочная работа. Единицы измерения площадей

Выразите в квадратных метрах.

1. Восемнадцать аров.
2. Двадцать тысяч квадратных дециметров.

Выразите в гектарах.

3. Двенадцать квадратных километров.
4. Три тысячи аров.

Верно ли высказывание (ответьте да или нет)?

5. Шесть тысяч квадратных метров равны шестидесяти соткам.
6. Площадь прямоугольного участка со сторонами сто тридцать метров и девяносто метров больше одного гектара.
7. На участке площадью сорок аров один гектар отвели под огород.
8. Площадь квадратного участка со стороной девять метров меньше одного ара.

Словарный диктант

Запишите математические термины.

1. П...рим...т... 4. Пло...д... 7. Кв...дра...
2. М...л...мет... 5. Г...ктар 8. Д...ц...мет...
3. Пр...м...угол...ник 6. Тр...угол...ник

*Цитирирование задания со ссылкой на учебник производится исключительно в учебных целях для лучшего понимания разбора решения задания.
*К сожалению, временные проблемы с публикацией комментариев с мобильных устройств.