🔥ГДЗ под запретом?

Упр.4.120 ГДЗ Виленкин Жохов 5 класс Часть 1, Просвещение (Математика)

Решение #1 (Учебник 2023)

Изображение Вычислите: а) 17^2 + 6^2; б) (17 + 6)^2; в) 17 + 6^2.Степенью числа  a  с натуральным показателем  n, большим 1, называется произведение  n  одинаковых множителей,...

Решение #2 (Учебник 2023)

Изображение Вычислите: а) 17^2 + 6^2; б) (17 + 6)^2; в) 17 + 6^2.Степенью числа  a  с натуральным показателем  n, большим 1, называется произведение  n  одинаковых множителей,...

Рассмотрим вариант решения задания из учебника Виленкин, Жохов, Александрова 5 класс, Просвещение:
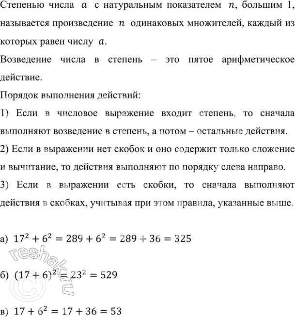
Вычислите: а) 17^2 + 6^2; б) (17 + 6)^2; в) 17 + 6^2.

Степенью числа a с натуральным показателем n, большим 1, называется произведение n одинаковых множителей, каждый из которых равен числу a.
Возведение числа в степень – это пятое арифметическое действие.
Порядок выполнения действий:
1) Если в числовое выражение входит степень, то сначала выполняют возведение в степень, а потом – остальные действия.
2) Если в выражении нет скобок и оно содержит только сложение и вычитание, то действия выполняют по порядку слева направо.
3) Если в выражении есть скобки, то сначала выполняют действия в скобках, учитывая при этом правила, указанные выше.

а) 17^2+6^2=289+6^2=289+36=325
б) (17+6)^2=23^2=529
в) 17+6^2=17+36=53


*Цитирирование задания со ссылкой на учебник производится исключительно в учебных целях для лучшего понимания разбора решения задания.
*К сожалению, временные проблемы с публикацией комментариев с мобильных устройств.