🔥ГДЗ под запретом?

Проверьте себя Пункт 2 ГДЗ Виленкин Жохов 5 класс Часть 1, Просвещение (Математика)

Решение #1 (Учебник 2023)

Изображение Проверьте себя Пункт 2 ГДЗ Виленкин Жохов 5 класс Часть 1, Просвещение
Дополнительное изображение

Решение #2 (Учебник 2020)

Изображение Проверьте себя Пункт 2 ГДЗ Виленкин Жохов 5 класс Часть 1, Просвещение
Дополнительное изображение

Рассмотрим вариант решения задания из учебника Виленкин, Жохов, Александрова 5 класс, Просвещение:
Проверочная работа № 1
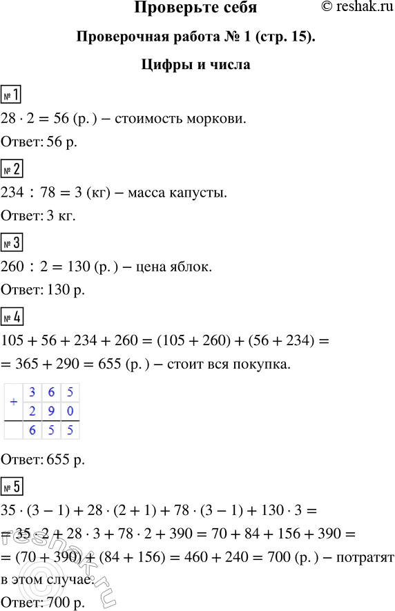
В магазине купили лук, морковь, капусту и яблоки. С помощью таблицы ответьте на вопросы.
1. Какова стоимость моркови?
2. Какова масса капусты?
3. Какова цена яблок?
4. Сколько стоит вся покупка?
5. Сколько денег потратят, если купят лука на 1 кг меньше, моркови на 1 кг больше, капусты на 1 кг меньше и 3 кг яблок?
Проверочная работа № 2
Запишите любое трёхзначыое число и припишите к нему ещё одно такое же число. Для полученного числа ответьте на вопросы и выполните задания:
1. Сколько знаков содержит число?
2. Какое число стоит в классе единиц?
3. Какая цифра стоит в разряде единиц?
4. Какая цифра стоит в разряде единиц тысяч?
5. Увеличьте число на 1.
6. Запишите предыдущее число.
7. Увеличьте число на 1000.
8. Разделите число на 1001.

Проверочная работа № 1. Цифры и числа
Запишите цифрами число.
1. Два миллиона.
2. Пятнадцать миллиардов.
3. Семьдесят два миллиона семьдесят две тысячи семьдесят два.
4. Четыре миллиарда семьдесят миллионов один.
5. 23 млрд.
6. Запишите принятое условное сокращение для слова «миллион».
Верно ли высказывание (ответьте да или нет)?
7. Число 0 - натуральное.
8. Миллиард - это тысяча миллионов.
Проверочная работа № 2. Цифры и числа
1. Запишите самое маленькое натуральное число.
2. Запишите самое большое трёхзначное число.
Запишите цифрами число.
3. Десять миллионов сто тысяч двадцать.
4. Шесть миллиардов двадцать миллионов пять.
5. 15 млрд 3 млн 20 тыс.
6. Как читается число, которое записывается единицей с пятью последующими нулями?
Верно ли высказывание (ответьте да или нет)?
7. За числом две тысячи девятьсот девяносто девять следующее натуральное число — три тысячи.
8. Число, на единицу меньшее десяти миллионов, — это девять миллионов.

*Цитирирование задания со ссылкой на учебник производится исключительно в учебных целях для лучшего понимания разбора решения задания.
*К сожалению, временные проблемы с публикацией комментариев с мобильных устройств.