Вариант 2 Контрольная работа 12 ГДЗ Контрольные Крайнева Виленкин 6 класс (Математика)

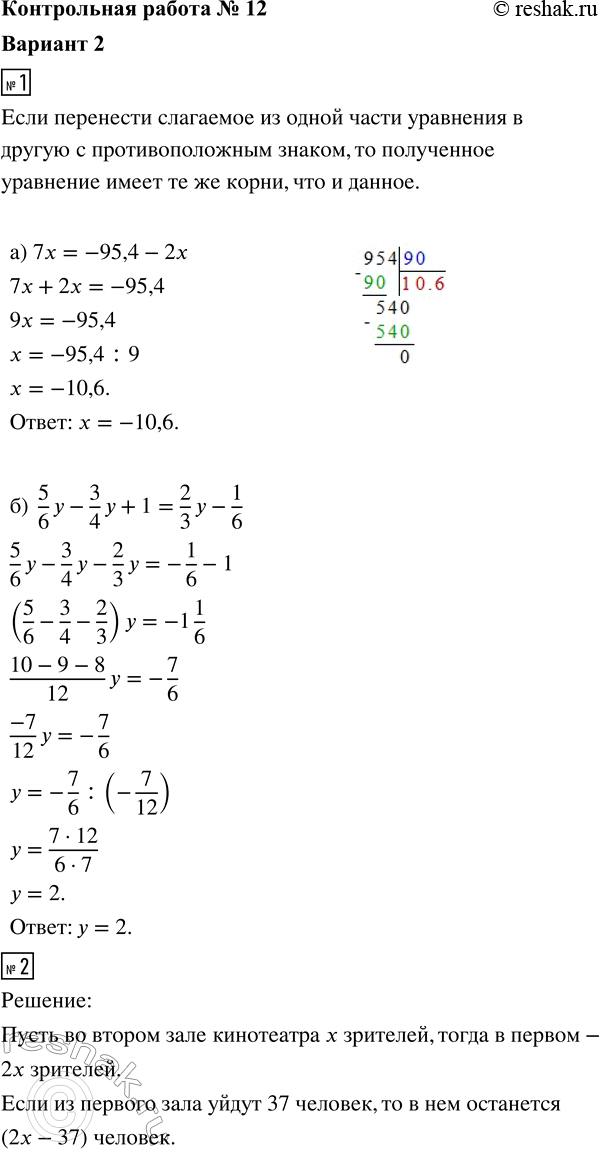
Изображение 1. Решите уравнение:а) 7x = -95,4 - 2x;б) 5/6 y - 3/4 y + 1 = 2/3 y - 1/6.2. В одном зале кинотеатра в 2 раза больше зрителей, чем в другом. Если из первого зала...
Дополнительное изображение
Дополнительное изображение

Рассмотрим вариант решения задания из учебника Крайнева, Виленкин 6 класс, Просвещение:
1. Решите уравнение:
а) 7x = -95,4 - 2x;
б) 5/6 y - 3/4 y + 1 = 2/3 y - 1/6.
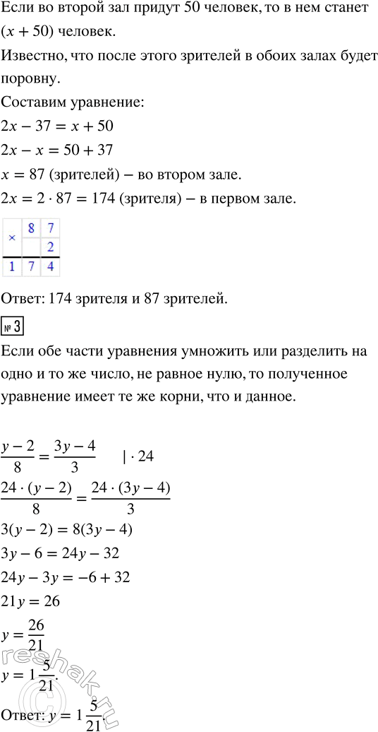
2. В одном зале кинотеатра в 2 раза больше зрителей, чем в другом. Если из первого зала уйдут 37 человек, а во второй придут 50, то зрителей в обоих залах будет поровну. Сколько зрителей в каждом зале?
3. Найдите корень уравнения
(y - 2)/8 = (3y - 4)/3.
4. Теплоход за 7 ч проходит такой же путь, как катер за 4 ч. Найдите скорость теплохода, если она меньше скорости катера на 24 км/ч.
5. Найдите два корня уравнения
|-0,85| = |-3,4| · |x|.
*Цитирирование задания со ссылкой на учебник производится исключительно в учебных целях для лучшего понимания разбора решения задания.
*размещая тексты в комментариях ниже, вы автоматически соглашаетесь с пользовательским соглашением