Вариант 2 Контрольная работа 11 ГДЗ Контрольные Крайнева Виленкин 6 класс (Математика)

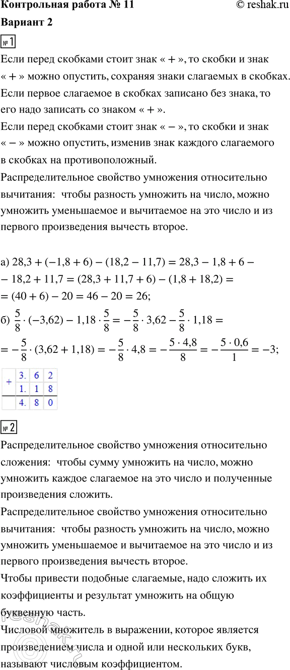
Изображение 1. Найдите значение выражения:а) раскрыв скобки: 28,3 + (-1,8 + 6) - (18,2 - 11,7);б) применив распределительное свойство умножения:5/8 · (-3,62) - 1,18 · 5/8.2....
Дополнительное изображение
Дополнительное изображение

Рассмотрим вариант решения задания из учебника Крайнева, Виленкин 6 класс, Просвещение:
1. Найдите значение выражения:
а) раскрыв скобки: 28,3 + (-1,8 + 6) - (18,2 - 11,7);
б) применив распределительное свойство умножения:
5/8 · (-3,62) - 1,18 · 5/8.
2. Упростите выражение:
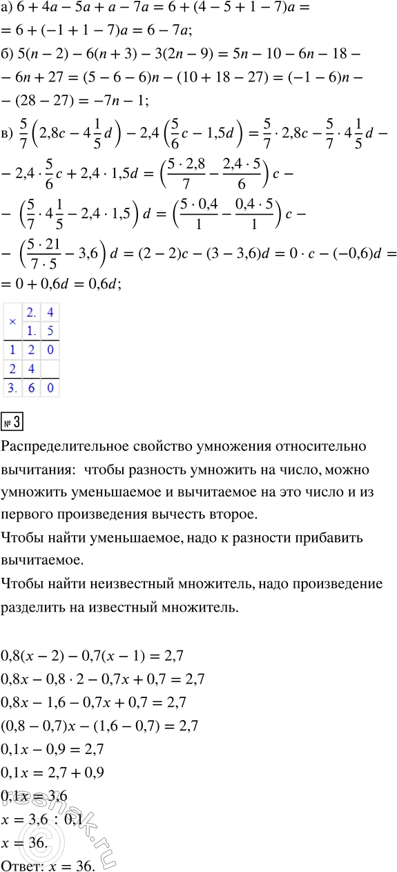
а) 6 + 4a - 5a + a - 7a;
б) 5(n - 2) - 6(n + 3) - 3(2n - 9);
в) 5/7 (2,8c - 4 1/5 d) - 2,4(5/6 c - 1,5d).
3. Решите уравнение 0,8(x - 2) - 0,7(x - 1) = 2,7.
4. Туристы проделали путь 270 км, двигаясь 6 ч на теплоходе и 3 ч на автобусе. Какова была скорость теплохода, если она вдвое меньше скорости автобуса?
5. Найдите корни уравнения (4,9 + 3,5x)(7x - 2,8) = 0, используя свойство произведения, равного нулю.
*Цитирирование задания со ссылкой на учебник производится исключительно в учебных целях для лучшего понимания разбора решения задания.
*размещая тексты в комментариях ниже, вы автоматически соглашаетесь с пользовательским соглашением