Вариант 4 Контрольная работа 11 ГДЗ Контрольные Крайнева Виленкин 6 класс (Математика)

Изображение 1. Найдите значение выражения:а) раскрыв скобки: 56,7 + (-12,5 + 9) - (27,5 - 13,3);б) применив распределительное свойство умножения:8/13 · (-2,81) - 1,09 ·...
Дополнительное изображение
Дополнительное изображение

Рассмотрим вариант решения задания из учебника Крайнева, Виленкин 6 класс, Просвещение:
1. Найдите значение выражения:
а) раскрыв скобки: 56,7 + (-12,5 + 9) - (27,5 - 13,3);
б) применив распределительное свойство умножения:
8/13 · (-2,81) - 1,09 · 8/13.
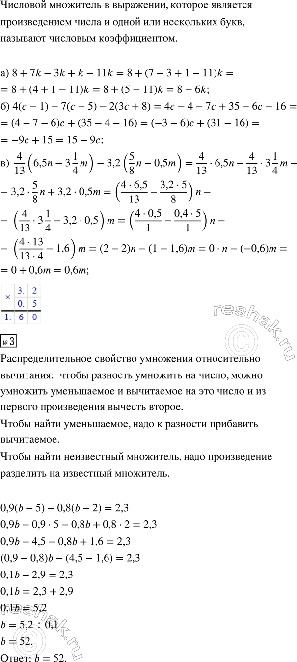
2. Упростите выражение:
а) 8 + 7k - 3k + k - 11k;
б) 4(c - 1) - 7(c - 5) - 2(3c + 8);
в) 4/13 (6,5n - 3 1/4 m) - 3,2(5/8 n - 0,5m).
3. Решите уравнение 0,9(b - 5) - 0,8(b - 2) = 2,3.
4. Турист 4 ч ехал на велосипеде и 3 ч шёл пешком, преодолев за это время путь 60 км. Найдите скорость туриста, если она втрое меньше его скорости при движении на велосипеде.
5. Найдите корни уравнения (6,2x + 9,3)(4x - 3,6) = 0, используя свойство произведения, равного нулю.
*Цитирирование задания со ссылкой на учебник производится исключительно в учебных целях для лучшего понимания разбора решения задания.
*К сожалению, временные проблемы с публикацией комментариев с мобильных устройств.