Вариант 3 Контрольный Тест ГДЗ Контрольные Крайнева Виленкин 5 класс (Математика)

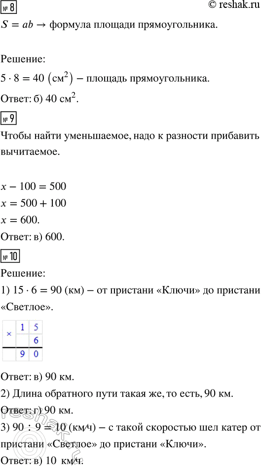
Изображение 1. Найдите частное чисел 42 и 6.Ответ: а) 48;   б) 36;   в) 7;   г) 252.2. Сколько минут в двух часах?Ответ: а) 100;   б) 200;   в) 60;   г) 120.3. Вычислите:...
Дополнительное изображение

Рассмотрим вариант решения задания из учебника Крайнева, Виленкин 5 класс, Просвещение:
1. Найдите частное чисел 42 и 6.
Ответ: а) 48; б) 36; в) 7; г) 252.
2. Сколько минут в двух часах?
Ответ: а) 100; б) 200; в) 60; г) 120.
3. Вычислите: 2416 : 8.
Ответ: а) 42; б) 302; в) 32; г) 320.
4. Какой знак надо поставить в рамке при сравнении чисел: 12 156 ? 9875?
Ответ: а) < ; б) > ; в) = .
5. Какое число меньше, чем 39, на 3?
Ответ: а) 13; б) 42; в) 36; г) 147.
6. Вычислите: 4 кг - 80 г.
Ответ: а) 3920 г; б) 320 г; в) 310 г; г) 3810 г.
7. Какое действие выполняется последним при нахождении значения выражения
67 - 96 : 2 + 38 · 5?
Ответ: а) сложение; в) умножение;
б) вычитание; г) деление.
8. Вычислите площадь прямоугольника со сторонами 5 см и 8 см.
Ответ: а) 26 см^2; б) 40 см^2; в) 13 см^2; г) 30 см^2.
9. Решите уравнение: х - 100 = 500.
Ответ: а) 400; б) 5; в) 600; г) 50 000.
10. По реке от пристани «Ключи» до пристани «Светлое» катер шёл 6 ч со скоростью 15 км/ч. На обратный путь ему потребовалось 9 ч.
1) Каково расстояние по реке от пристани «Ключи» до пристани «Светлое»?
Ответ: а) 21 км; б) 9 км; в) 90 км; г) 15 км.
2) Какова была длина обратного пути?
Ответ: а) 9 км; б) 15 км; в) 24 км; г) 90 км.
3) С какой скоростью шёл катер от пристани «Светлое» до пристани «Ключи»?
Ответ: а) 3 км/ч; б) 22 км/ч; в) 10 км/ч; г) 24 км/ч.
*Цитирирование задания со ссылкой на учебник производится исключительно в учебных целях для лучшего понимания разбора решения задания.
*размещая тексты в комментариях ниже, вы автоматически соглашаетесь с пользовательским соглашением