Вариант 2 Контрольный Тест ГДЗ Контрольные Крайнева Виленкин 5 класс (Математика)

Изображение 1. Найдите частное чисел 39 и 3.Ответ: а) 13;   6) 42;   в) 36;   г) 117.2. Найдите пятую часть от 2400.Ответ: а) 120;   б) 4800;   в) 480;   г) 2405.3....
Дополнительное изображение

Рассмотрим вариант решения задания из учебника Крайнева, Виленкин 5 класс, Просвещение:
1. Найдите частное чисел 39 и 3.
Ответ: а) 13; 6) 42; в) 36; г) 117.
2. Найдите пятую часть от 2400.
Ответ: а) 120; б) 4800; в) 480; г) 2405.
3. Вычислите: 2 кг - 20 г.
Ответ: а) 220 г; б) 1980 г; в) 100 г; г) 180 г.
4. Сколько месяцев в пяти годах?
Ответ: а) 35; б) 50; в) 300; г) 60.
5. Вычислите: 208 · 9.
Ответ: а) 1872; б) 252; в) 1864; г) 1817.
6. Какое действие выполняется последним при нахождении значения выражения 1800 - 100 000 : 200 + 6728 · 6?
Ответ: а) сложение; в) умножение;
б) вычитание; г) деление.
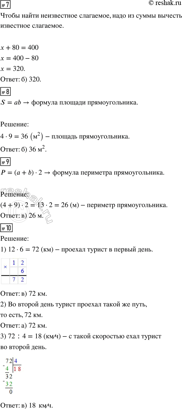
7. Решите уравнение х + 80 = 400.
Ответ: а) 480; б) 320; в) 5; г) 32 000.
8. Найдите площадь прямоугольника со сторонами 4 м и 9 м.
Ответ: а) 13 м^2; б) 36 м^2; в) 26 м^2; г) 36 м.
9. Найдите периметр прямоугольника со сторонами 4 м и 9 м.
Ответ: а) 13 м; б) 36 м; в) 26 м; г) 26 м^2.
10. Туристы в первый день ехали на велосипедах 6 ч со скоростью 12 км/ч. Во второй день — с одинаковой скоростью такой же путь за 4 ч.
1) Сколько километров проехали туристы в первый день?
Ответ: а) 2 км; б) 18 км; в) 72 км; г) 6 км.
2) Сколько километров проехали туристы во второй день?
Ответ: а) 72 км; б) 18 км; в) 12 км; г) 10 км.
3) С какой скоростью ехали туристы во второй день?
Ответ: а) 3 км/ч; б) 22 км/ч; в) 18 км/ч; г) 24 км/ч.
*Цитирирование задания со ссылкой на учебник производится исключительно в учебных целях для лучшего понимания разбора решения задания.
*размещая тексты в комментариях ниже, вы автоматически соглашаетесь с пользовательским соглашением