Вариант 1 Контрольный Тест ГДЗ Контрольные Крайнева Виленкин 5 класс (Математика)

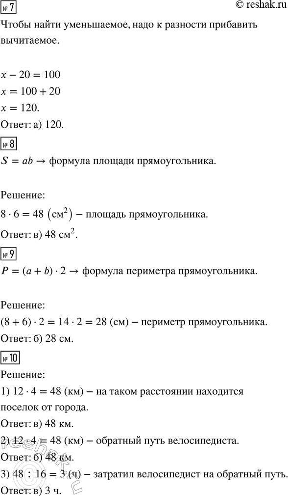
Изображение 1. Найдите произведение чисел 18 и 3.Ответ: а) 6;   б) 36;   в) 54;   г) 15.2. Найдите восьмую часть от 3200.Ответ: а) 300;   б) 400;   в) 40;   г) 1600.3....
Дополнительное изображение

Рассмотрим вариант решения задания из учебника Крайнева, Виленкин 5 класс, Просвещение:
1. Найдите произведение чисел 18 и 3.
Ответ: а) 6; б) 36; в) 54; г) 15.
2. Найдите восьмую часть от 3200.
Ответ: а) 300; б) 400; в) 40; г) 1600.
3. Вычислите: 2 м - 40 см.
Ответ: а) 240 см; б) 42 см; в) 160 см; г) 1960 см.
4. Сколько минут в трёх часах?
Ответ: а) 300 мин; в) 45 мин;
б) 30 мин; г) 180 мин.
5. Вычислите: 1908 : 18.
Ответ: а) 17; б) 16; в) 106; г) 1005.
6. Какое действие выполняется последним при нахождении значения выражения
2700 + 3000 · 600 - 8400 : 6?
Ответ: а) сложение; в) умножение;
б) вычитание; г) деление.
7. Решите уравнение: х - 20 = 100.
Ответ: а) 120; б) 80; в) 5; г) 2000.
8. Найдите площадь прямоугольника со сторонами 8 см и 6 см.
Ответ: а) 14 см^2; б) 28 см^2; в) 48 см^2; г) 48 см.
9. Найдите периметр прямоугольника со сторонами 8 см и 6 см.
Ответ: а) 14 см; б) 28 см; в) 48 см; г) 28 см^2.
10. Велосипедист ехал из посёлка в город 4 ч со скоростью 12 км/ч. На обратном пути — со скоростью 16 км/ч.
1) На каком расстоянии находится посёлок от города?
Ответ: а) 16 км; б) 8 км; в) 48 км; г) 3 км.
2) Сколько километров составил обратный путь велосипедиста?
Ответ: а) 28 км; б) 48 км; в) 16 км; г) 20 км.
3) Сколько времени велосипедист затратил на обратный путь?
Ответ: а) 1 ч; б) 4 ч; в) 3 ч; г) 7 ч.
*Цитирирование задания со ссылкой на учебник производится исключительно в учебных целях для лучшего понимания разбора решения задания.
*размещая тексты в комментариях ниже, вы автоматически соглашаетесь с пользовательским соглашением