Задание ЕГЭ 3 Параграф 97 ГДЗ Мякишев 10 класс (Физика)
Решение #1

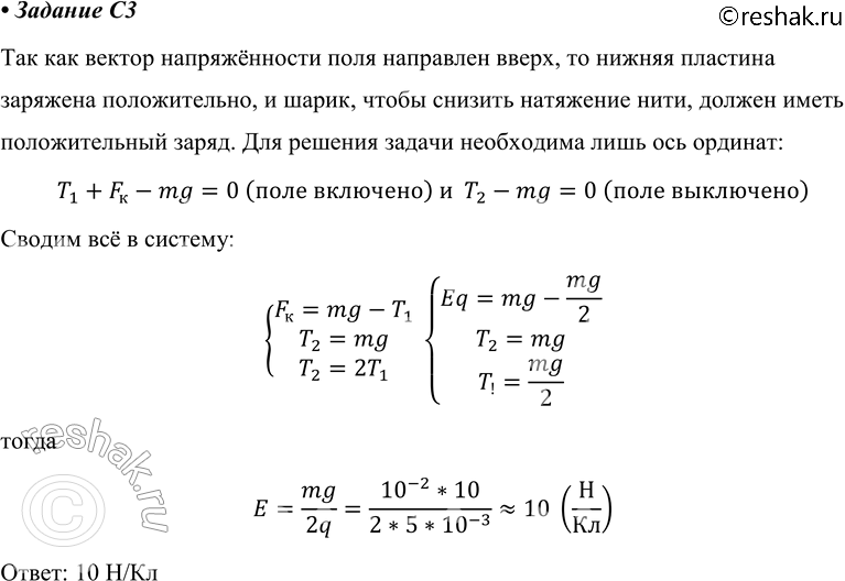
Рассмотрим вариант решения задания из учебника Мякишев, Буховцев 10 класс, Просвещение:
C3 В однородном электрическом поле, вектор напряжённости которого направлен вертикально вверх, висит шарик массой 10 г и зарядом 5 мКл. При выключении поля сила натяжения нити увеличивается в два раза. Определите напряжённость поля.
Похожие решебники
Популярные решебники 10 класс Все решебники
*К сожалению, временные проблемы с публикацией комментариев с мобильных устройств.