Задание 1 Параграф 97 ГДЗ Мякишев 10 класс (Физика)
Решение #1
Решение #2

Рассмотрим вариант решения задания из учебника Мякишев, Буховцев 10 класс, Просвещение:
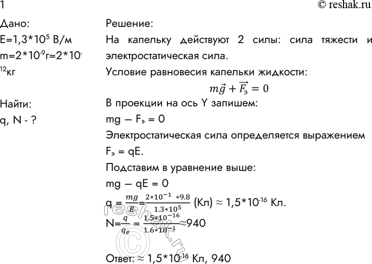
1. В направленном вертикально вниз однородном электрическом поле напряжённостью 1,3 * 10^5 Н/Кл капелька жидкости массой 2 * 10^-9 г оказалась в равновесии. Определите заряд капельки и число избыточных электронов на ней.
Похожие решебники
Популярные решебники 10 класс Все решебники
*К сожалению, временные проблемы с публикацией комментариев с мобильных устройств.