Упр.94 ГДЗ Мерзляк 9 класс (Алгебра)
Решение #1 (Учебник 2026)
Решение #2 (Учебник 2021)
Решение #3 (Учебник 2026)
Решение #4 (Учебник 2026)

Рассмотрим вариант решения задания из учебника Мерзляк, Полонская, Якир 9 класс, Просвещение:
Расход эмалевой краски на однослойное покрытие составляет 210 г па 1 м^2. Необходимо покрасить стену длиной 7,4 м и высотой 3,2 м. Маляр, в распоряжении которого имеется 4 кг краски, сразу сказал, что имеющейся краски ему не хватит. Как, по вашему мнению, он смог это быстро определить?
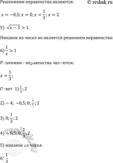
Какие из чисел -4; -0,5; 0; 1/3; 2 являются решениями неравенства:
1) х > 1/6;
2) х <= 5;
3) Зх > х - 1;
4) х^2 - 9 <= 0;
5) корень(х - 1) > 1;
6) 1/x > 1?
Похожие решебники
Популярные решебники 9 класс Все решебники
*К сожалению, временные проблемы с публикацией комментариев с мобильных устройств.