Упр.910 ГДЗ Мерзляк 9 класс (Алгебра)
Решение #1 (Учебник 2021)
Решение #2 (Учебник 2021)

Рассмотрим вариант решения задания из учебника Мерзляк, Полонская, Якир 9 класс, Просвещение:
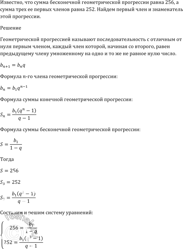
Сумма бесконечной геометрической прогрессии равна 256, а сумма трёх её первых членов равна 252.
Найдите первый член и знаменатель этой прогрессии.
Похожие решебники
Популярные решебники 9 класс Все решебники
*размещая тексты в комментариях ниже, вы автоматически соглашаетесь с пользовательским соглашением