Упр.908 ГДЗ Мерзляк 9 класс (Алгебра)
Решение #1 (Учебник 2021)
Решение #2 (Учебник 2021)

Рассмотрим вариант решения задания из учебника Мерзляк, Полонская, Якир 9 класс, Просвещение:
(Задача Ферма.)
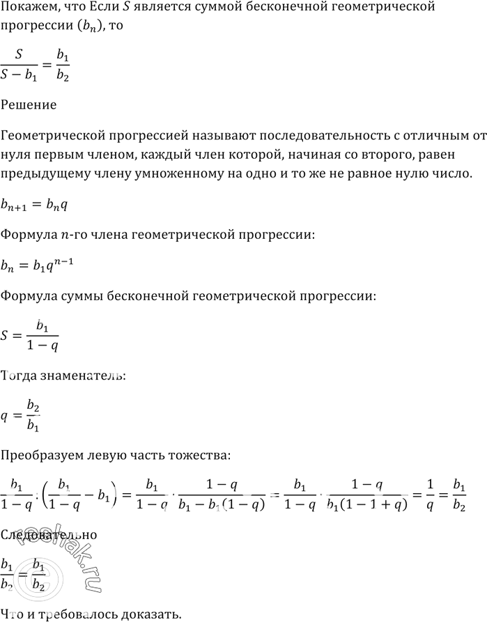
Покажите, что если S является суммой бесконечной геометрической прогрессии (bn), то S/(S - b1) = b1/b2.
Похожие решебники
Популярные решебники 9 класс Все решебники
*размещая тексты в комментариях ниже, вы автоматически соглашаетесь с пользовательским соглашением