Упр.876 ГДЗ Мерзляк Полонский 5 класс (Математика)
Решение #1 (Учебник 2024)
Решение #2 (Учебник 2019)
Решение #3 (Учебник 2019)

Рассмотрим вариант решения задания из учебника Мерзляк, Полонский, Якир 5 класс, Просвещение:
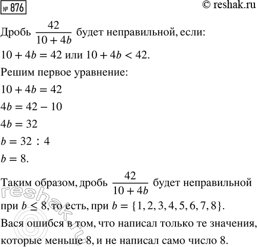
Вася Ленивцев решил задачу 870 и получил такой ответ: 1, 2, 3, 4, 5, 6, 7. Найдите ошибку в его решении.
Скорость лодки против течения реки равна 18,8 км/ч, а её собственная скорость — 20,2 км/ч. Найдите скорость течения и скорость лодки по течению реки.
Похожие решебники
Популярные решебники 5 класс Все решебники
*К сожалению, временные проблемы с публикацией комментариев с мобильных устройств.