Упр.871 ГДЗ Мерзляк Полонский 5 класс (Математика)
Решение #1 (Учебник 2024)
Решение #2 (Учебник 2024)
Решение #3 (Учебник 2019)
Решение #4 (Учебник 2019)

Рассмотрим вариант решения задания из учебника Мерзляк, Полонский, Якир 5 класс, Просвещение:
Найдите все натуральные значения а, при которых:
1) обе дроби a/12 и 7/a будут правильными;
2) дробь 3/a будет правильной, а дробь 6/a - неправильной.
Правильная дробь – это дробь, числитель которой меньше знаменателя.
Неправильная дробь – это дробь, у которой числитель больше знаменателя или равен ему.
1) Дробь a/12 - правильная, если a<12, то есть
a=1,2,3,4,5,6,7,8,9,10,11.
Дробь 7/a - правильная, если a>7, то есть
a=8,9,10,11,12,13 и так далее.
Получаем, что обе дроби будут правильные, если a=8,9,10,11.
2) Дробь 3/a - правильная, если a>3, то есть
a=4,5,6,7,8,9,10,11 и так далее.
Дробь 6/a - неправильная, если a<7, то есть
a=1,2,3,4,5,6.
Получаем, что дробь 3/a будет правильной, а дробь 6/a - неправильной, если a=4,5,6.
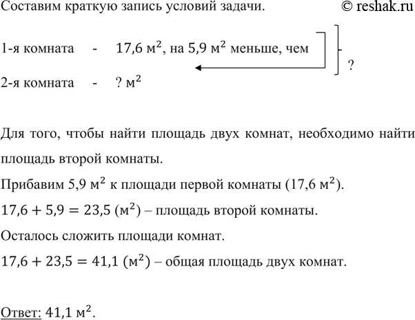
Баба-яга купила новую двухкомнатную избушку на курьих ножках. Площадь одной комнаты составляет 17,6 м^2, что на 5,9 м^2 меньше, чем площадь второй. Вычислите для Бабы-яги общую площадь двух её комнат.
Похожие решебники
Популярные решебники 5 класс Все решебники
*К сожалению, временные проблемы с публикацией комментариев с мобильных устройств.