Упр.881 ГДЗ Мерзляк Полонский 5 класс (Математика)
Решение #1 (Учебник 2024)
Решение #2 (Учебник 2019)
Решение #3 (Учебник 2019)

Рассмотрим вариант решения задания из учебника Мерзляк, Полонский, Якир 5 класс, Просвещение:
Решите уравнение:
1) 7/10 + x = 9/10; 2) 29/32 - x = 15/32.
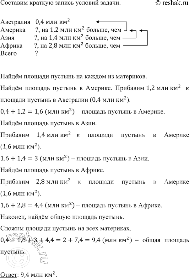
Найдите общую площадь пустынь на поверхности земного шара, если площадь пустынь в Австралии равна 0,4 млн км^2, в Америке — на 1,2 млн км^2 больше, чем в Австралии, в Азии — на 1,4 млн км^2 больше, чем в Америке, а в Африке — на 2,8 млн км^2 больше, чем в Америке.
Похожие решебники
Популярные решебники 5 класс Все решебники
*К сожалению, временные проблемы с публикацией комментариев с мобильных устройств.