Упр.8.12 ГДЗ Лукашик 7-9 класс по физике (Физика)
Решение #1

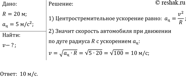
Рассмотрим вариант решения задания из учебника Лукашик, Иванова 7 класс, Просвещение:
Автомобиль движется по закруглению дороги, радиус которой равен 20 м. Определите скорость автомбиля, если центростремительное ускорение равно 5 м/с2.
Популярные решебники 7 класс Все решебники
*К сожалению, временные проблемы с публикацией комментариев с мобильных устройств.