Упр.8.11 ГДЗ Лукашик 7-9 класс по физике (Физика)
Решение #1

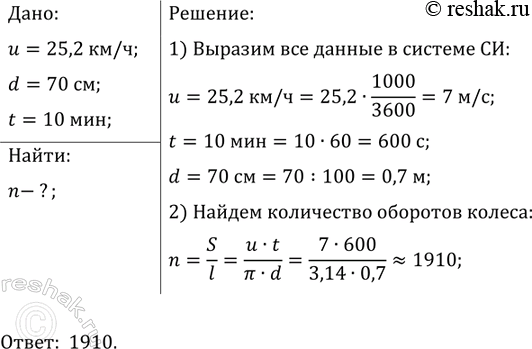
Рассмотрим вариант решения задания из учебника Лукашик, Иванова 7 класс, Просвещение:
Велосипедист ехал со скоростью 25, 2 км/ч. Сколько оборотов совершило колесо диаметром 70 см за 10 мин?
Популярные решебники 7 класс Все решебники
*К сожалению, временные проблемы с публикацией комментариев с мобильных устройств.