Упр.8 ГДЗ Мерзляк 9 класс (Алгебра)
Решение #1 (Учебник 2024)
Решение #2 (Учебник 2021)
Решение #3 (Учебник 2021)
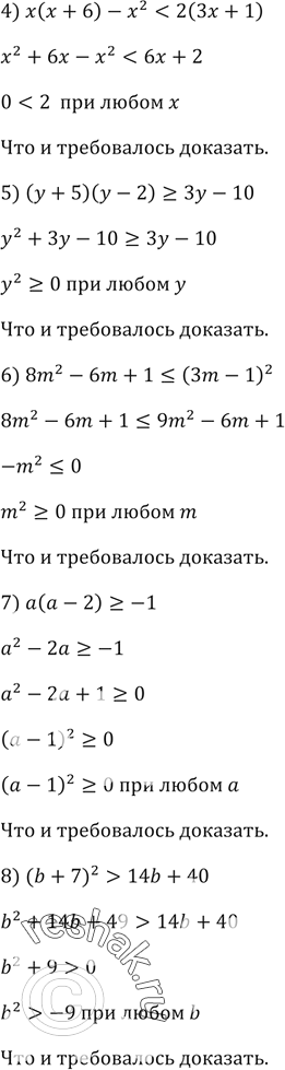
Решение #4 (Учебник 2021)

Рассмотрим вариант решения задания из учебника Мерзляк, Полонская, Якир 9 класс, Просвещение:
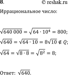
Какое из чисел v640 000, v640, v64 является иррациональным?
Докажите, что при любом значении переменной верно неравенство:
1) (а + 3)(а + 1) > а(а + 4);
2) 3(b - 4) + 2b < 5b - 10;
3) (с - 4)(с + 4) > с^2 - 20;
4) х(х + 6) — x^2 < 2(3х + 1);
5) (у + 5)(y - 2) >= 3у - 10;
6) 8m^2 - 6m + 1 <= (Зm - 1)^2;
7) а(а - 2) >= -1;
8) (b + 7)^2 > 14b + 40.
Похожие решебники
Популярные решебники 9 класс Все решебники
*размещая тексты в комментариях ниже, вы автоматически соглашаетесь с пользовательским соглашением