🔥ГДЗ под запретом?

Упр.766 ГДЗ Никольский Потапов 9 класс (Алгебра)

Решение #1

Изображение 766. У билетного кассира имеются для продажи билеты на автобус с номерами от 000000 до 999999. Сколько номеров билетов из этого набора записаны разными...

Решение #2

Изображение 766. У билетного кассира имеются для продажи билеты на автобус с номерами от 000000 до 999999. Сколько номеров билетов из этого набора записаны разными...

Рассмотрим вариант решения задания из учебника Никольский, Потапов 9 класс, Просвещение:
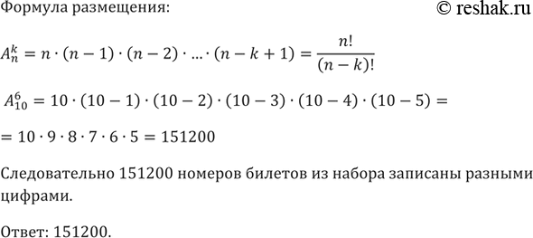
766. У билетного кассира имеются для продажи билеты на автобус с номерами от 000000 до 999999. Сколько номеров билетов из этого набора записаны разными цифрами?
*Цитирирование задания со ссылкой на учебник производится исключительно в учебных целях для лучшего понимания разбора решения задания.
*К сожалению, временные проблемы с публикацией комментариев с мобильных устройств.