🔥ГДЗ под запретом?

Упр.765 ГДЗ Никольский Потапов 9 класс (Алгебра)

Решение #1

Изображение 765. В турнире участвуют семь шахматистов. Сколькими способами могут распределиться между ними три первых места (каждое место должен занять один...

Решение #2

Изображение 765. В турнире участвуют семь шахматистов. Сколькими способами могут распределиться между ними три первых места (каждое место должен занять один...

Рассмотрим вариант решения задания из учебника Никольский, Потапов 9 класс, Просвещение:
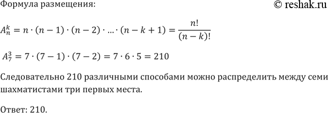
765. В турнире участвуют семь шахматистов. Сколькими способами могут распределиться между ними три первых места (каждое место должен занять один шахматист)?
*Цитирирование задания со ссылкой на учебник производится исключительно в учебных целях для лучшего понимания разбора решения задания.
*К сожалению, временные проблемы с публикацией комментариев с мобильных устройств.