🔥ГДЗ под запретом?

Упр.759 ГДЗ Никольский Потапов 9 класс (Алгебра)

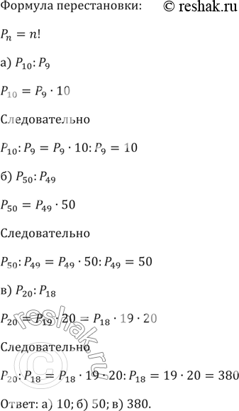
Решение #1

Изображение Упр.759 ГДЗ Никольский Потапов 9 класс

Решение #2

Изображение Упр.759 ГДЗ Никольский Потапов 9 класс

Рассмотрим вариант решения задания из учебника Никольский, Потапов 9 класс, Просвещение:
759. Вычислите:
а) P_10 : P_9; б) P_50 : P_49; в) P_20 : P_18.
*Цитирирование задания со ссылкой на учебник производится исключительно в учебных целях для лучшего понимания разбора решения задания.
*К сожалению, временные проблемы с публикацией комментариев с мобильных устройств.