Задание 5 Параграф 74 ГДЗ Мякишев 10 класс (Физика)
Решение #1
Решение #2

Рассмотрим вариант решения задания из учебника Мякишев, Буховцев 10 класс, Просвещение:
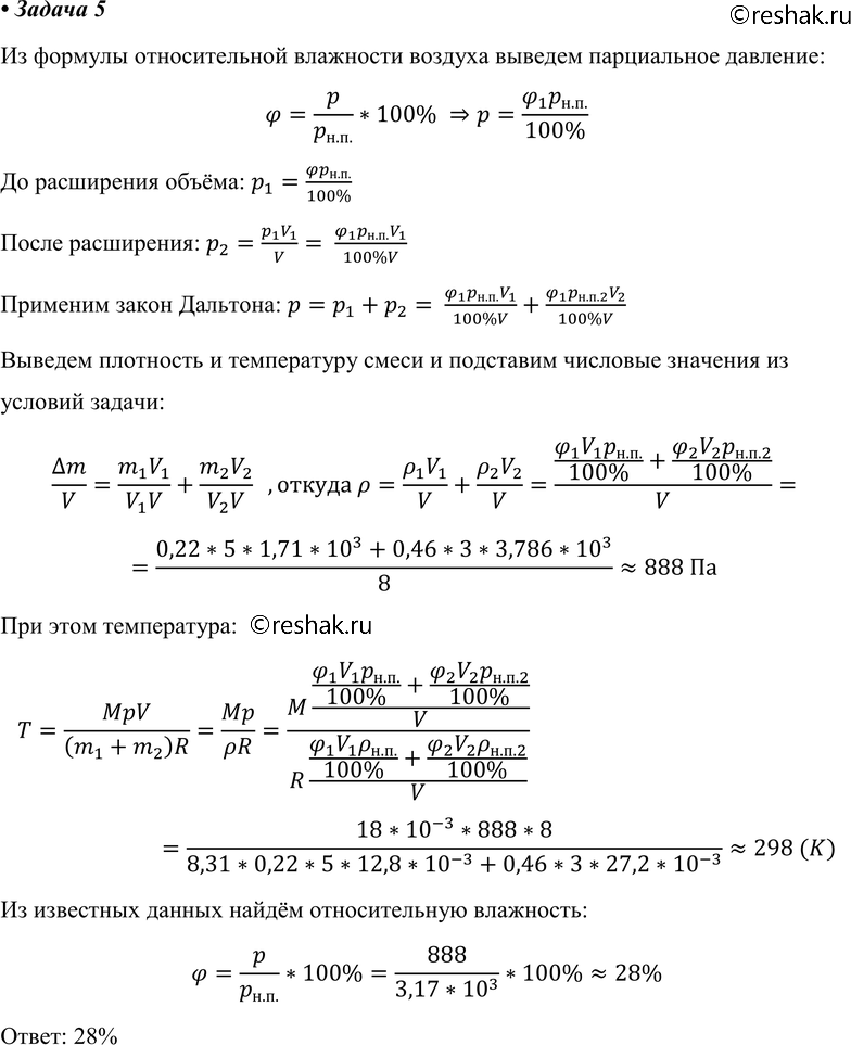
5. Смешали воздух объёмом 5 м3 и относительной влажностью 22 % при температуре 15 °С с воздухом с относительной влажностью 46 % при температуре 28 °С. Определите относительную влажность смеси, если её объём 8 м3.
Похожие решебники
Популярные решебники 10 класс Все решебники
*К сожалению, временные проблемы с публикацией комментариев с мобильных устройств.