Упр.73 ГДЗ Мерзляк Полонский 7 класс (Алгебра)
Решение #1 (Учебник 2025)
Решение #2 (Учебник 2021)
Решение #3 (Учебник 2021)

Рассмотрим вариант решения задания из учебника Мерзляк, Полонская, Якир 7 класс, Вентана-Граф:
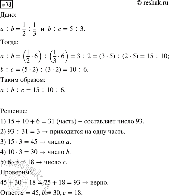
Найдите числа а, b и с, сумма которых равна 93, таких, что а : b = 1/2 : 1/3 и b : с = 5 : 3.
При каких значениях d корень уравнения больше, чем d:
1) 4x = d;
2) -1/5*x = d?
Похожие решебники
Популярные решебники 7 класс Все решебники
*К сожалению, временные проблемы с публикацией комментариев с мобильных устройств.