Упр.70 ГДЗ Мерзляк Полонский 7 класс (Алгебра)
Решение #1 (Учебник 2025)
Решение #2 (Учебник 2021)
Решение #3 (Учебник 2021)

Рассмотрим вариант решения задания из учебника Мерзляк, Полонская, Якир 7 класс, Вентана-Граф:
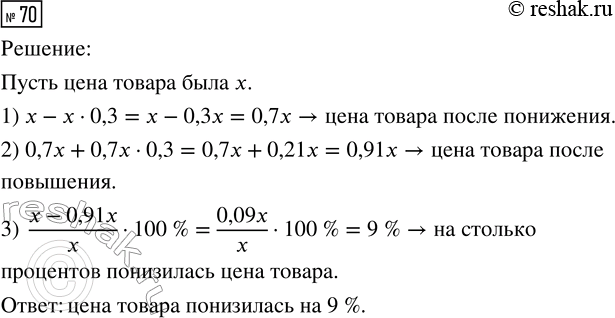
Некоторый товар вначале подешевел на 30 %, а затем подорожал на 30 %. Изменилась ли в результате цена этого товара, и если изменилась, то повысилась или понизилась, и на сколько процентов?
При каких целых значениях а корень уравнения:
1) х-2 = а;
2) х + 7а = 9;
3) 2х - a = 4;
4) x + 2а = 3
является целым числом, которое делится нацело на 2?
Похожие решебники
Популярные решебники 7 класс Все решебники
*К сожалению, временные проблемы с публикацией комментариев с мобильных устройств.