Упр.69 ГДЗ Мерзляк Полонский 7 класс (Алгебра)
Решение #1 (Учебник 2025)
Решение #2 (Учебник 2021)
Решение #3 (Учебник 2021)

Рассмотрим вариант решения задания из учебника Мерзляк, Полонская, Якир 7 класс, Вентана-Граф:
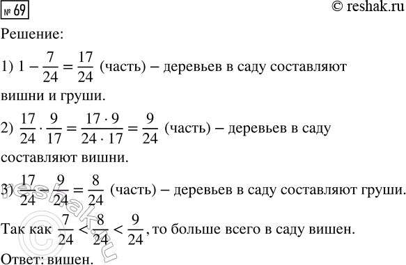
Яблони составляют 7/24 деревьев, растущих в саду, вишни — 9/17 оставшихся деревьев, а остальные деревья — груши. Каких деревьев в саду растёт больше всего?
Решите уравнение:
1) 2х- |х| =-1;
2) 7|х| - 3(x + 2) = -10.
Похожие решебники
Популярные решебники 7 класс Все решебники
*К сожалению, временные проблемы с публикацией комментариев с мобильных устройств.