Упр.726 ГДЗ Мерзляк Полонский 5 класс (Математика)
Решение #1 (Учебник 2024)
Решение #2 (Учебник 2019)

Рассмотрим вариант решения задания из учебника Мерзляк, Полонский, Якир 5 класс, Просвещение:
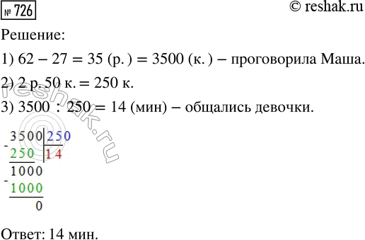
На счёте Машиного мобильного телефона было 62 р., а после разговора с подругой осталось 27 р. Сколько минут они общались, если 1 мин разговора у мобильного оператора, которым пользуется Маша, стоит 2 р. 50 к.?
Расположите дроби в порядке возрастания: 3/20; 1/20; 7/20; 9/20; 17/20; 6/20.
Похожие решебники
Популярные решебники 5 класс Все решебники
*размещая тексты в комментариях ниже, вы автоматически соглашаетесь с пользовательским соглашением