Упр.659 ГДЗ Мерзляк Полонский 7 класс (Алгебра)
Решение #1 (Учебник 2025)
Решение #2 (Учебник 2021)
Решение #3 (Учебник 2021)

Рассмотрим вариант решения задания из учебника Мерзляк, Полонская, Якир 7 класс, Вентана-Граф:
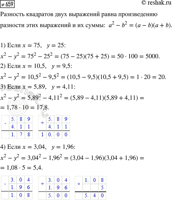
Найдите значение выражения х^2 - у^2, если:
1) х = 75, у = 25; 3) х = 5,89, у = 4,11;
2) х = 10,5, у = 9,5; 4) x = 3,04, у = 1,96.
Значения переменных а и b таковы, что а + b = 7, ab = 2. Найдите значение выражения а2 + b2.
Похожие решебники
Популярные решебники 7 класс Все решебники
*К сожалению, временные проблемы с публикацией комментариев с мобильных устройств.