Упр.65 ГДЗ Мерзляк Полонский 8 класс (Алгебра)
Решение #1 (Учебник 2025)
Решение #2 (Учебник 2025)
Решение #3 (Учебник 2019)
Решение #4 (Учебник 2019)

Рассмотрим вариант решения задания из учебника Мерзляк, Полонская, Якир 8 класс, Просвещение:
На сторонах квадрата записаны четыре натуральных числа. В каждой вершине квадрата записано число, равное произведению чисел, записанных на сторонах, для которых эта вершина является общей.
Сумма чисел, записанных в вершинах, равна 55. Найдите сумму чисел, записанных на сторонах квадрата.
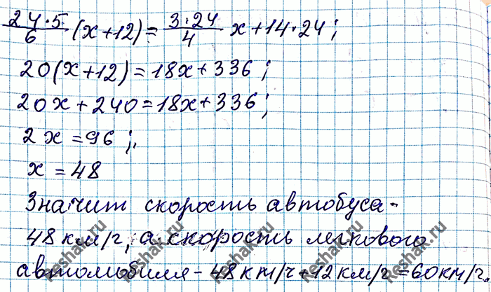
Расстояние от села Вишневое до железнодорожной станции на 14 км меньше расстояния от села Яблоневое до той же станции.
Время, за которое автобус преодолевает расстояние от села Вишневое до станции, составляет 45 мин, а время, за которое легковой автомобиль проезжает от села Яблоневое до станции, на 5 мин больше, причем скорость автомобиля на 12 км/ч больше скорости автобуса.
Найдите скорость автобуса и скорость легкового автомобиля.
Похожие решебники
Популярные решебники 8 класс Все решебники
*К сожалению, временные проблемы с публикацией комментариев с мобильных устройств.