Упр.622 ГДЗ Мерзляк 9 класс (Алгебра)
Решение #1 (Учебник 2024)
Решение #2 (Учебник 2024)
Решение #3 (Учебник 2021)
Решение #4 (Учебник 2021)

Рассмотрим вариант решения задания из учебника Мерзляк, Полонская, Якир 9 класс, Просвещение:
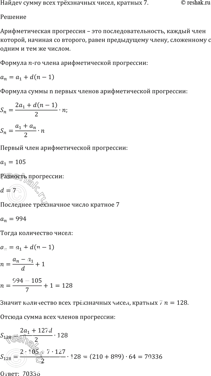
Найдите сумму всех трёхзначных чисел, кратных 7.
Решите систему неравенств:
1) система
2 - 6 х < 14,
(х - 2)^2 > (х + 4)(х - 4) + 1;
2) система
2 - (3 - х) <= 5 - 3(х - 5),
7 - 2(х - 3) > 1 - (2х + 5).
Похожие решебники
Популярные решебники 9 класс Все решебники
*размещая тексты в комментариях ниже, вы автоматически соглашаетесь с пользовательским соглашением