Упр.623 ГДЗ Мерзляк 9 класс (Алгебра)
Решение #1 (Учебник 2024)
Решение #2 (Учебник 2024)
Решение #3 (Учебник 2021)
Решение #4 (Учебник 2021)

Рассмотрим вариант решения задания из учебника Мерзляк, Полонская, Якир 9 класс, Просвещение:
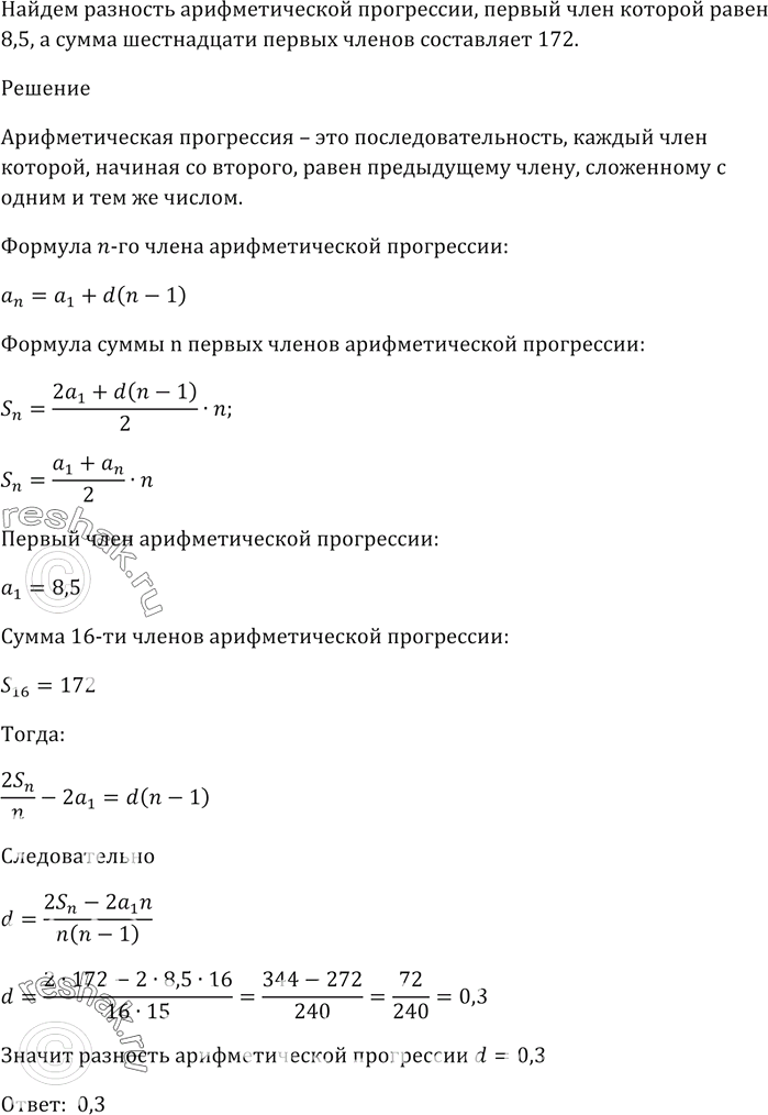
Найдите разность арифметической прогрессии, первый член которой равен 8,5, а сумма шестнадцати первых членов составляет 172.
Решите графически уравнение:
1) х^2 + 2 = -3/x;
2) х^2 - 2х - 6 = корень(x).
Похожие решебники
Популярные решебники 9 класс Все решебники
*размещая тексты в комментариях ниже, вы автоматически соглашаетесь с пользовательским соглашением