🔥ГДЗ под запретом?

Упр.613 ГДЗ Никольский Потапов 9 класс (Алгебра)

Решение #1

Изображение 613. Доказываем. Докажите справедливость равенства:а) cos(3пи/2-а)=-sinаб) ...

Решение #2

Изображение 613. Доказываем. Докажите справедливость равенства:а) cos(3пи/2-а)=-sinаб) ...

Рассмотрим вариант решения задания из учебника Никольский, Потапов 9 класс, Просвещение:
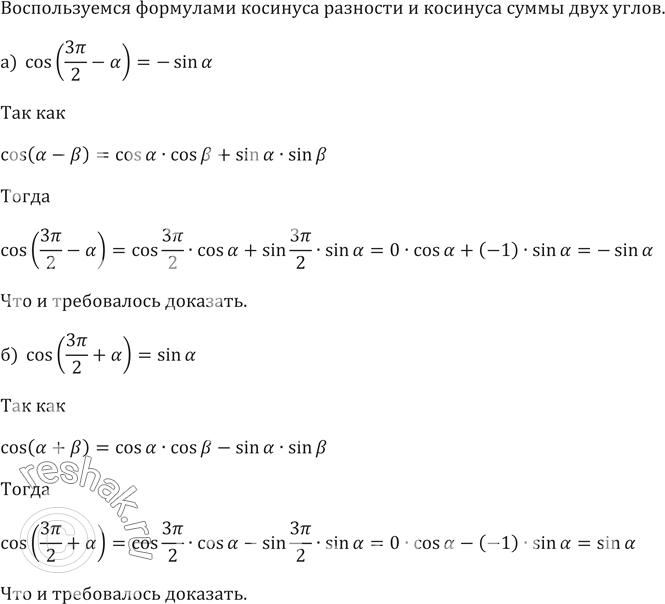
613. Доказываем. Докажите справедливость равенства:
а) cos(3пи/2-а)=-sinа
б) cos(3пи/2+а)=sinа
*Цитирирование задания со ссылкой на учебник производится исключительно в учебных целях для лучшего понимания разбора решения задания.
*К сожалению, временные проблемы с публикацией комментариев с мобильных устройств.