🔥ГДЗ под запретом?

Упр.611 ГДЗ Никольский Потапов 9 класс (Алгебра)

Решение #1

Изображение 611. Упростите выражение:а) cos(а+пи/6)-cos(а-пи/6)б) ...

Решение #2

Изображение 611. Упростите выражение:а) cos(а+пи/6)-cos(а-пи/6)б) ...

Рассмотрим вариант решения задания из учебника Никольский, Потапов 9 класс, Просвещение:
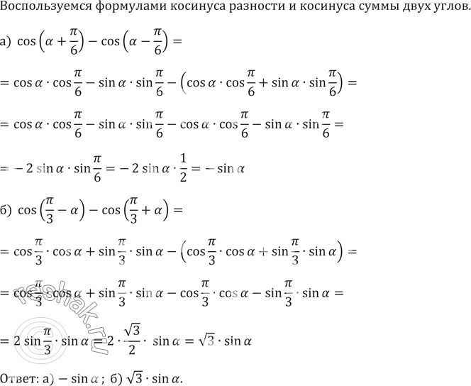
611. Упростите выражение:
а) cos(а+пи/6)-cos(а-пи/6)
б) cos(пи/3-а)-cos(пи/3+а)
*Цитирирование задания со ссылкой на учебник производится исключительно в учебных целях для лучшего понимания разбора решения задания.
*К сожалению, временные проблемы с публикацией комментариев с мобильных устройств.