🔥ГДЗ под запретом?

Упр.604 ГДЗ Никольский Потапов 9 класс (Алгебра)

Решение #1

Изображение Упростите выражение (604—606):604.а)(tg (а+пи)-tg(b+2пи))/(ctg(-b)-ctg(-а))б)...

Решение #2

Изображение Упростите выражение (604—606):604.а)(tg (а+пи)-tg(b+2пи))/(ctg(-b)-ctg(-а))б)...

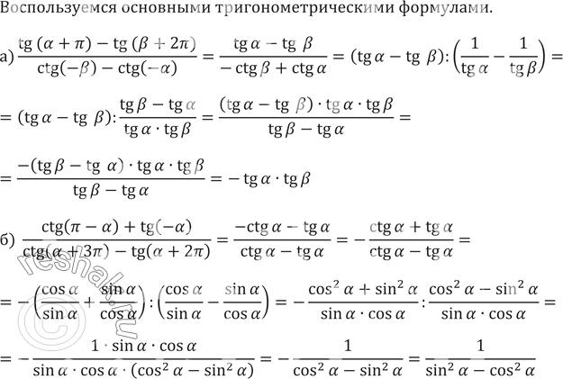
Рассмотрим вариант решения задания из учебника Никольский, Потапов 9 класс, Просвещение:
Упростите выражение (604—606):
604.
а)(tg (а+пи)-tg(b+2пи))/(ctg(-b)-ctg(-а))
б) (ctg(пи-а)+tg(-а)/(ctg(а+3пи)-tg(а+2пи))
*Цитирирование задания со ссылкой на учебник производится исключительно в учебных целях для лучшего понимания разбора решения задания.
*К сожалению, временные проблемы с публикацией комментариев с мобильных устройств.