🔥ГДЗ под запретом?

Упр.6.183 ГДЗ Виленкин Жохов 5 класс Часть 2, Просвещение (Математика)

Решение #1 (Учебник 2023)

Изображение Найдите значение выражения:а) 42,7а при а = 6; 38; 100;б) 1000m + n при m = 4,5127 и n = 8,2;в) 16y + 8z при у = 1,7 и z = 4,3;г) 6,3с + 2,5с - 5,4с при с = 5;...
Дополнительное изображение

Решение #2 (Учебник 2023)

Изображение Найдите значение выражения:а) 42,7а при а = 6; 38; 100;б) 1000m + n при m = 4,5127 и n = 8,2;в) 16y + 8z при у = 1,7 и z = 4,3;г) 6,3с + 2,5с - 5,4с при с = 5;...
Дополнительное изображение
Дополнительное изображение

Рассмотрим вариант решения задания из учебника Виленкин, Жохов, Александрова 5 класс, Просвещение:
Найдите значение выражения:
а) 42,7а при а = 6; 38; 100;
б) 1000m + n при m = 4,5127 и n = 8,2;
в) 16y + 8z при у = 1,7 и z = 4,3;
г) 6,3с + 2,5с - 5,4с при с = 5; 15; 30; 150;
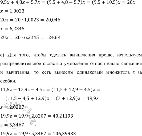
д) 9,5x + 4,8x + 5,7x при х = 1,0023; 6,2345;
е) 11,5z + 12,9z - 4,5z при 2 = 2,0207; 5,3467.

Для того, чтобы найти значение буквенного выражения, необходимо в это выражение вместо буквы подставить число, соответствующее этой букве и выполнить вычисления.
Вычисления выполняем по следующим правилам:
1) Для того, чтобы умножить десятичную дробь на натуральное число, необходимо:
- умножить их как натуральные числа, не обращая внимание на запятую;
- в полученном произведении отделить запятой справа столько цифр, сколько их стоит после запятой у умножаемой дроби.
2) Для того, чтобы умножить десятичную дробь на 10, 100, 1 000 и так далее, необходимо в этой дроби перенести запятую вправо соответственно на 1, 2, 3 и так далее цифры.
3) Для того, чтобы сложить или вычесть десятичные дроби, необходимо записать числа столбиком так, чтобы запятая стояла под запятой. Затем выполнить действие не обращая внимание на запятую, а в ответе поставить запятую под запятой.

а) a=6
42,7a=42,7•6=256,2
a=38
42,7a=42,7•38=1 622,6
a=100
42,7a=42,7•100=4 270

б) m=4,5127,n=8,2
1000m+n=1000•4,5127+8,2=4512,7+8,2=4520,9

в) y=1,7,z=4,3
16y+8z=16•1,7+8•4,3=27,2+34,4=61,6

г) Для того, чтобы сделать вычисления проще, используем распределительное свойство умножения относительно сложения и вычитания, то есть выносим одинаковый множитель c за скобки.
6,3c+2,5c-5,4c=(6,3+2,5-5,4)c=(8,8-5,4)c=3,4c
c=5
3,4c=3,4•5=17
c=15
3,4c=3,4•15=51
c=30
3,4c=3,4•30=102
c=150
3,4c=3,4•15=510

д) Для того, чтобы сделать вычисления проще, используем распределительное свойство умножения относительно сложения, то есть выносим одинаковый множитель x за скобки.
9,5x+4,8x+5,7x=(9,5+4,8+5,7)x=(9,5+10,5)x=20x
x=1,0023
20x=20•1,0023=20,046
x=6,2345
20x=20•6,2345=124,69

е) Для того, чтобы сделать вычисления проще, используем распределительное свойство умножения относительно сложения и вычитания, то есть выносим одинаковый множитель z за скобки.
11,5z+12,9z-4,5z=(11,5+12,9-4,5)z=
=(11,5-4,5+12,9)z=(7+12,9)z=19,9z
z=2,0207
19,9z=19,9•2,0207=40,21193
z=5,3467
19,9z=19,9•5,3467=106,39933

*Цитирирование задания со ссылкой на учебник производится исключительно в учебных целях для лучшего понимания разбора решения задания.
*К сожалению, временные проблемы с публикацией комментариев с мобильных устройств.