Упр.6.106 ГДЗ Дорофеев Суворова 7 класс (Алгебра)
Решение #1

Рассмотрим вариант решения задания из учебника Дорофеев, Суворова, Бунимович 7 класс, Просвещение:
Докажите, что:
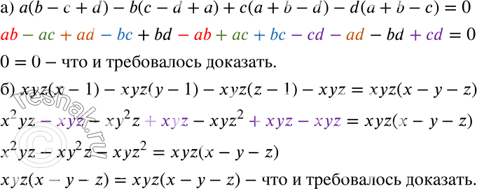
а) a(b - с + d) - b(c - d + a) + c(a + b - d) - d(a + b - c) = 0;
б) xyz(x - 1) - xyz(y - 1) - xyz(z - 1) - xyz = xyz(x - у - z).
Популярные решебники 7 класс Все решебники
*размещая тексты в комментариях ниже, вы автоматически соглашаетесь с пользовательским соглашением