🔥ГДЗ под запретом?

Параграф 58 Вопрос 2 ГДЗ Рудзитис Фельдман 8 класс (Химия)

Решение #1

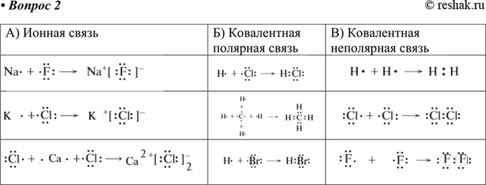
Изображение 2. В тетрадях напишите по три формулы соединений: а) с ионной; б) с ковалентной полярной; в) с ковалентной неполярной связью. Изобразите их электронные...

Рассмотрим вариант решения задания из учебника Рудзитис, Фельдман 8 класс, Просвещение:
2. В тетрадях напишите по три формулы соединений: а) с ионной; б) с ковалентной полярной; в) с ковалентной неполярной связью. Изобразите их электронные формулы.
*Цитирирование задания со ссылкой на учебник производится исключительно в учебных целях для лучшего понимания разбора решения задания.
*К сожалению, временные проблемы с публикацией комментариев с мобильных устройств.