Задание 5 Параграф 56 ГДЗ Мякишев 10 класс (Физика)
Решение #1

Рассмотрим вариант решения задания из учебника Мякишев, Буховцев 10 класс, Просвещение:
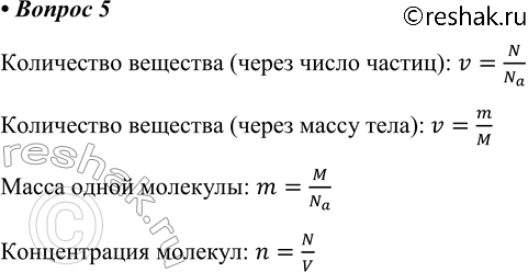
5. Заполните таблицу.
Основные формулы МКТ
Количество вещества (через число частиц)
Количество вещества (через массу тела)
Масса одной молекулы
Концентрация молекул
Похожие решебники
Популярные решебники 10 класс Все решебники
*К сожалению, временные проблемы с публикацией комментариев с мобильных устройств.