Задание 1 Параграф 57 ГДЗ Мякишев 10 класс (Физика)
Решение #1
Решение #2
Решение #3

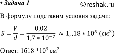
Рассмотрим вариант решения задания из учебника Мякишев, Буховцев 10 класс, Просвещение:
1. Какую площадь может занять капля оливкового масла объёмом 0,02 см3 при расплывании её на поверхности воды?
Похожие решебники
Популярные решебники 10 класс Все решебники
*К сожалению, временные проблемы с публикацией комментариев с мобильных устройств.