🔥ГДЗ под запретом?

Упр.540 ГДЗ Никольский Потапов 9 класс (Алгебра)

Решение #1

Изображение 540. По рисунку 70 определите:а) наименьшую положительную; наименьшую по абсолютной величине радианную меру углов АОВ, АОС, AOD, АОЕ;б) радианную меру всех углов...
Дополнительное изображение

Решение #2

Изображение 540. По рисунку 70 определите:а) наименьшую положительную; наименьшую по абсолютной величине радианную меру углов АОВ, АОС, AOD, АОЕ;б) радианную меру всех углов...
Дополнительное изображение
Дополнительное изображение

Рассмотрим вариант решения задания из учебника Никольский, Потапов 9 класс, Просвещение:
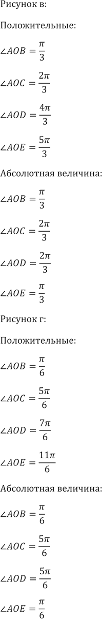
540. По рисунку 70 определите:
а) наименьшую положительную; наименьшую по абсолютной величине радианную меру углов АОВ, АОС, AOD, АОЕ;
б) радианную меру всех углов АОВ, АОС, AOD, АОЕ.
*Цитирирование задания со ссылкой на учебник производится исключительно в учебных целях для лучшего понимания разбора решения задания.
*К сожалению, временные проблемы с публикацией комментариев с мобильных устройств.